******304am永利(中国)集团有限公司-Official Website
3044am永利集团官网2025年外聘教师招聘公告

一、招聘计划及条件

(一)基本条件

1、具有中华人民共和国国籍,遵守宪法和法律,热爱教育事业,有较强的责任心,恪守职业道德,为人师表,身心健康,到校在岗期间年龄不超过70周岁。

2、本科及以上学历,熟悉所承担的课程内容(理论课、实验课、毕业设计、实习),具有所承担教学任务的业务能力和教学水平。

3、有以下情形的不能应聘:受过刑事处罚的;被开除中国共产党党籍的;被开除公职的;被依法列为失信联合惩戒对象的;法律、法规规定的其他情形。

(二)招聘类型

1、全职外聘教师:具有高校教师资格证,一般具有高教系列副高及以上职称,全职在我校从事教学工作。

2、兼职外聘教师:具有高校教师资格证和高教系列中级及以上职称。

3、行业导师:具有行业职业、职称资格;或有丰富的行业经验或具有较高的社会知名度且在行业内担任高级职务的人员。

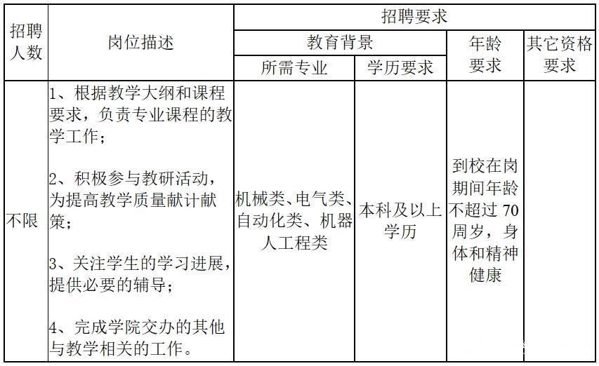
(三)其他(见下表)

二、招聘程序

(一)报名。

全年接受报名。

报名方式:采取电子邮件方式报名,应聘人员填写《电子科技大学中山学院应聘人员信息登记表》(附件1),附电子彩色证件照,提供身份证、学历学位证书、职称证书、近半年内体检报告、退休证等佐证材料。

应聘材料压缩打包,以“外聘教师-毕业院校-学历层次-姓名”格式命名,发送至邮箱jidian213@zsc.edu.cn,资格审查时间学院另行通知。

(二)资格初审。学院严格按照招聘公告公布的资格条件进行审查,初评入围者将参加用人部门资格审查,没有接到通知的应聘人员,不逐一回复。

(三)用人部门资格审查。资格审查采用面试、试讲等方式。

(四)人事处审定。

(五)劳动关系建立。拟录用人员在规定时间内前往人事处办理报到手续,用人单位安排教学任务。

三、待遇

(一)课酬标准:教授400元/课时,副教授320元/课时,讲师、在读博士或具备硕士学历240元/课时,其他160元/课时。行业导师根据其具备的职业、职称资格或职务参照教师职称系列兑现相应职称待遇。

(二)按照学校相关课时计算方法核定课时,发放课酬。

四、其他事项

(一)资格审查贯穿于招聘工作全过程,凡有违纪违规、材料不齐、提供虚假信息或应聘人员条件不符合招聘岗位条件要求等情况的,随时取消应聘资格或解聘。由此造成的后果,由应聘人员本人负责。

(二)本公告根据学院需求长期有效。

(三)本公告未规定的以上级主管部门政策为准,未尽事宜,由校人事处负责解释。人事处联系人:叶老师,电话:0760-88324205。

(四)招聘联系人:李老师,电话:0760-88330807。

附件-电子科技大学中山学院应聘人员信息登记表.doc (32.51 KB) 


电子科技大学中山学院

3044am永利集团官网

2025年4月30日


初审(一审):刘中新   复审(二审):李娜娜   终审(三审):隆麒  
关闭