******304am永利(中国)集团有限公司-Official Website
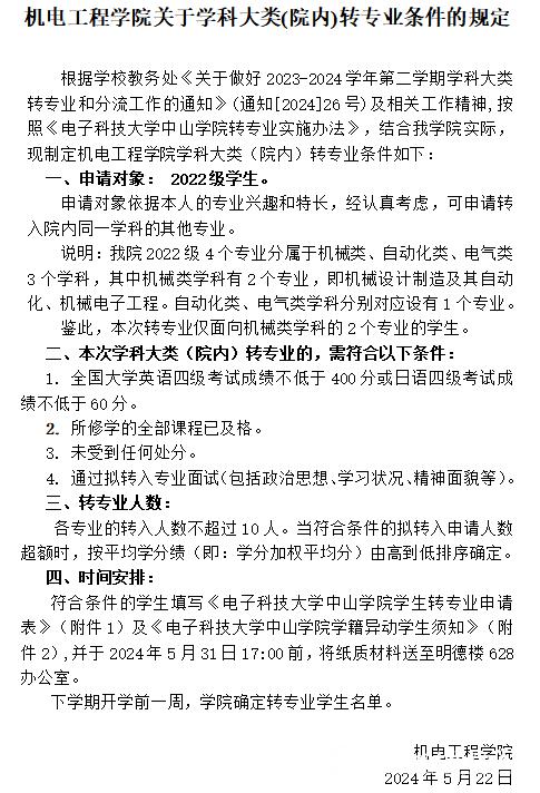
3044am永利集团官网关于学科大类(院内)转专业条件的规定
作者:欧建韶   来源:3044am永利集团官网   日期:2024年05月22日


点击下载附件:3044am永利集团官网关于学科大类(院内)转专业条件的规定.doc (41 KB) 

初审(一审):刘中新   复审(二审):赵伦双   终审(三审):刘保军  
关闭